一、大赛背景
为推动虚拟仿真技术在教育教学领域的应用,全面深入推进国家教育数字化战略行动,落实国家《虚拟现实与行业应用融合发展行动计划(2022—2026年)》、《元宇宙产业创新发展三年行动计划(2023-2025年)》,促进教育教学领域元宇宙新技术、新内容、新形式、新场景的应用,加强院校虚拟仿真应用型人才培养,推动更多具备实用性、代表性、价值性的优秀虚拟仿真教育教学项目建设及推广,结合两年来大赛的举办经验,中国仿真学会虚拟仿真教育教学专业委员会将继续举办“2025年全国元宇宙创新教育应用大赛”。
二、组织单位:
指导单位:
中国仿真学会
主办单位:
中国仿真学会虚拟仿真教育教学专业委员会
北京元媒体文化传播有限公司
协办单位:
中国电子商会元宇宙专委会
电化教育电子音像出版社
青岛创见未来科技有限公司
同辉佳视(北京)信息技术股份有限公司
安徽盘古未来科技有限公司
北京威尔文教科技有限责任公司
三、执行工作组
1.组委会:负责大赛整体组织实施。
2.秘书处:负责大赛各项具体执行工作。
3.专家评审委员会:负责参赛项目的评审工作,评审委员会由中国仿真学会虚拟仿真教育教学专委会相关领域专家学者、主办及协办单位技术专家等组成。
四、参赛要求及报名流程
1.参赛对象:全国各类院校包括中小学、职业院校、高等院校等,拟结合元宇宙技术促进教育教学内容创新、形式创新、场景创新、技术创新等创新应用。以教师直接参赛或者教师带队的团队形式参赛,每个参赛团队由1-2名教师牵头报名,后附参赛报名表。
2.作品要求:
原创性:要求必须自主开发、杜绝抄袭、复制等行为,一经查实废除参赛资格;
合规性:符合国家法律法规,不涉及敏感数据及隐私泄露;
完整性:虚拟仿真教育教学项目方案,包括相关教学内容和设备、项目报告含照片、视频等,相关教学数据的呈现报告等。
3.报名方式:
时间:2025年3月26日-2025年7月31日;
平台:大赛官网http://www.csfeducation.cn/ 。
*请参赛院校通过大赛官方链接下载报名表填报盖章后,连同所有参赛资料一起发送至报名邮箱csfeducation@163.com,并选派一名固定教职人员与大赛组委会建立并保持联系;
4.报名流程:
(1)参赛团队进入大赛官网,首页选择【大赛报名】-【参赛文件下载】,下载报名表及参赛免责声明书,填写完成后,加盖参赛单位公章,联合参赛单位均需盖章。
(2)准备参赛资料包,资料包内必要文件如下:
*a.项目概述
PPT文件提交pptx格式和pdf格式文件各一份,内容包括但不限于项目概况、相关教学/实验/实训内容和设备、项目报告含照片、视频等,相关数据的呈现报告等。
*b.图片/视频
图片输出格式为jpg/jpeg,视频输出格式为mp4,视频时长原则上不超过10分钟,视频文件大小不超过500MB。
c.参赛报名表及参赛免责声明
官网(http://www.csfeducation.cn/)上下载填写完成后,加盖公章后扫描上传的PDF文件
(4)将上述包含完整材料的参赛资料包以zip格式上传至邮件附件,以【报名赛道+院校名+联系人姓名+联系电话】的邮件主题发送至报名邮箱csfeducation@163.com。
*如参赛团队已是中国仿真学会的单位会员或教育专委会的委员单位,烦请在邮件正文中备注。
有意申请加入者也请在报名邮件中备注说明。
(5)最终报名结果成功与否以官方邮件确认为准。
*大赛组委会及秘书处将在收到报名邮件后,对报名材料、作品等进行形式检查。如有缺漏,将以官方邮件的形式提示参赛团队在规定时间内修正,如超时未收到参赛团队修订后的反馈,则将自动示为该团队放弃参赛。
五、大赛赛制
1.赛道设置:大赛设置五个赛道,参赛者只可选择其一参加。
(1)教学实践应用:基于虚拟仿真、VR/AR/MR、虚拟现实、中小学虚拟实验系统、元宇宙等相关技术所开发、设计、创作的创新教学内容、教学资源、教学形式、学习体验方式等;
(2)实验实训应用:利用虚拟仿真、VR/AR/MR、虚拟现实、元宇宙等相关技术模拟真实实验场景,丰富实验交互,提升实验数据处理能力,促进实验教学等;以及利用虚拟仿真、VR/AR/MR、虚拟现实、元宇宙等相关技术设计实训项目和实训场景,辅助复杂的实训操作,增强实训教学能力等;
(3)汽车及交通应用:在汽车相关工业领域及铁路、航空、航天、低空等交通领域利用虚拟仿真、VR/AR/MR、虚拟现实、元宇宙等相关技术解决传统教学及实训难题;
(4)重大技术创新:在虚拟仿真、VR/AR/MR、虚拟现实、元宇宙等相关技术领域具备突破性、领先性、颠覆性的新技术、新技能等;
(5)应用场景创新:利用虚拟仿真、VR/AR/MR、虚拟现实、元宇宙等相关技术及创意,创新应用于教学学科、专业方向及教育教学领域等;
2.赛程设置
(1)报名:2025年3月26日-2025年7月31日
大赛组委会及秘书处组织专家对报名表格、材料、作品等进行形式检查,并通过官方邮件确认报名状态;
(2)初赛评审:2025年8月1日-8月31日
初赛由专家评审委员会针对报送参赛资料进行评审,评出进入决赛环节的名单;
(4)决赛评审:2025年9月1日-10月16日
通过初赛的参赛队伍将由专家评审委员会进行综合评审,评选出最终获奖名单;
(5)颁奖仪式:2025年10月19日
2025年10月于安徽省合肥市第37届中国仿真大会教育分会场进行现场颁奖。
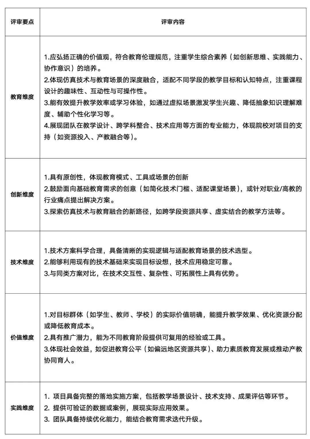
六、评选标准:

七、奖项设置
五个赛道,每个赛道决赛均设置一等奖(1名),二等奖(2名),三等奖(3名)
一等奖:奖金 10000元
二等奖:奖金 5000元
三等奖:奖金 3000元
*除奖金外,获奖团队/学校均可获得国家一级学会颁发的奖牌及荣誉证书+知名专家指导+媒体宣传资源+业内顶级合作机会+中国精品科技期刊发表成果论文推荐。
*获奖团队/学校可成为虚拟仿真教育教学专业委员会的学术委员。
*未能入围决赛奖项的团队/学校也将获得中国仿真学会虚拟仿真教育教学专业委员会颁发的参赛证书。
八、委员单位优先权益
(一)大赛优先审核通道
开通委员单位优先审核通道,材料提交后优先受理审核。
协办单位申报大赛可安排全程专人对接。
(二)成果转化赋能
中国仿真学会教育专委会官网首页设置特别推荐展示专区(含技术案例及单位简介)。
获奖成果优先收录入中国仿真学会相关期刊。
赛后享有“加速成果转化”直通车对接(含技术指导、产学研对接及知识产权申报支持)。
(三)智库资源支持
定向推送仿真教育行业动态及优先取得中国仿真学会的有关资料;
免费获得中国仿真学会各类活动和服务通告,享受学术交流会议费减免;
享有参加中国仿真学会各种活动及获得学会相应服务的优先权;
可参评中国仿真学会设置的各种奖励;
优先受邀参与仿真教育专业论坛及内部交流会(与行业知名专家、头部技术单位深度对话)。
九、其他
1. 大赛后续具体安排、结果通知等事宜,会通过大赛官网及公众号及时发布,请参赛院校及相关单位及时予以关注。
2. 本次大赛不收取任何报名费用。
十、联系方式:
赛事咨询、报名及相关合作:
秘书处 电话:18701526692(同微信)
邮箱:csfeducation@163.com
|
上一条:大赛通知 | 关于举办2025第三届全国人工智能应用场景创新挑战赛的通知
下一条:共探新兴专业建设与人才培养新路径,赋能职教未来 ——阜阳现代职校赴京交流合作 |
返回列表 |